西师大版六年级数学下册《5图形与几何导》教学教案word版

西师大版六年级数学下册《5图形与几何导》教学教案word版1 西师大版六年级数学下册《5图形与几何导》教学教案word版2 西师大版六年级数学下册《5图形与几何导》教学教案word版3 西师大版六年级数学下册《5图形与几何导》教学教案word版4 西师大版六年级数学下册《5图形与几何导》教学教案word版5 西师大版六年级数学下册《5图形与几何导》教学教案word版6 西师大版六年级数学下册《5图形与几何导》教学教案word版7 西师大版六年级数学下册《5图形与几何导》教学教案word版8 西师大版六年级数学下册《5图形与几何导》教学教案word版9 西师大版六年级数学下册《5图形与几何导》教学教案word版10
试读已结束,还剩7页未读,您可下载完整版后进行离线阅读

文档共有17页,由于篇幅有限,只展示前10页。

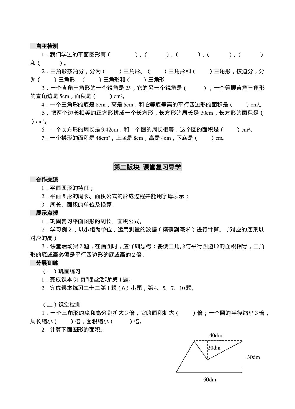
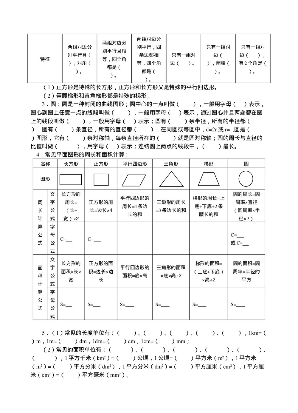
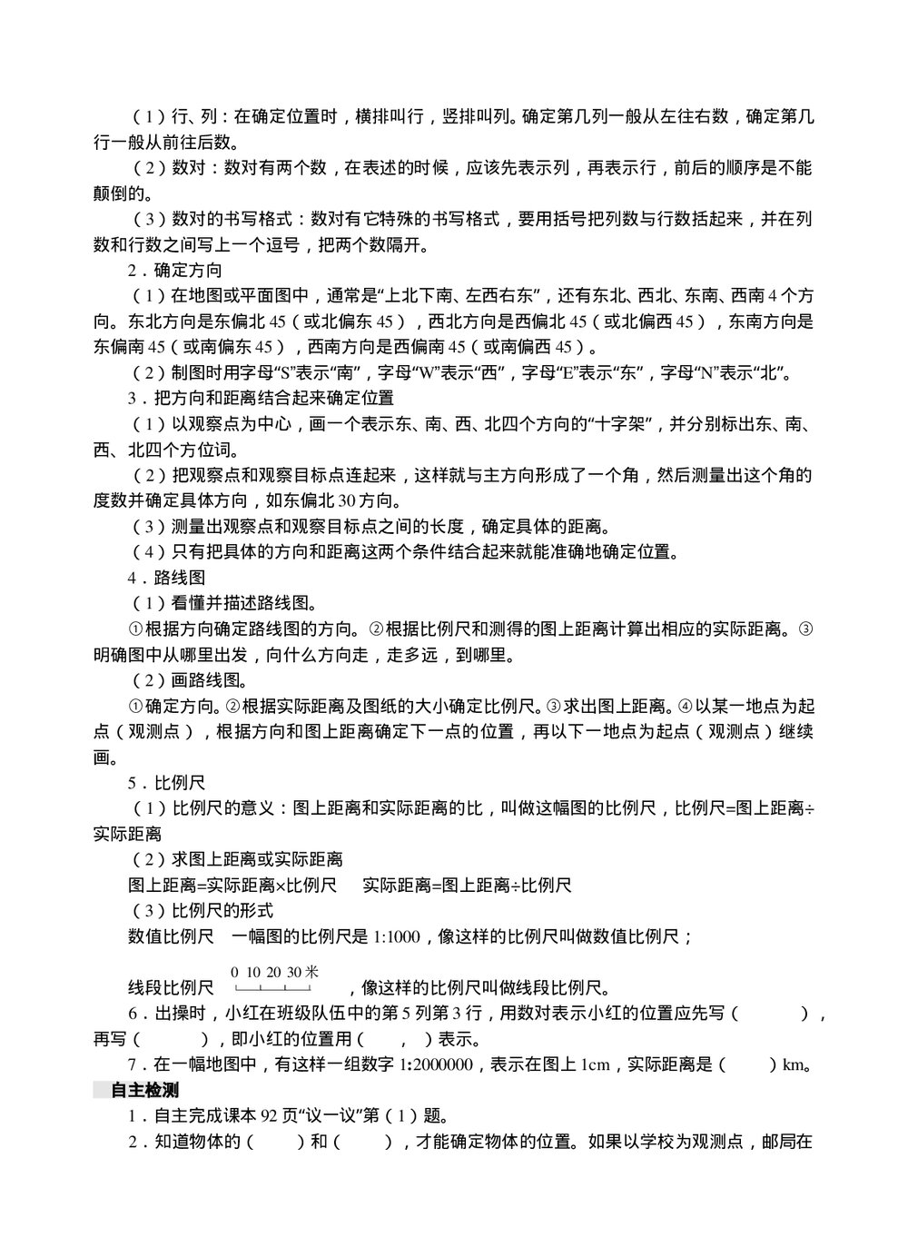
5.2图形与几何----平面图形(一)复习内容:西师版教材六年级下册第五单元平面图形。线的认识,角的概念及它们之间的关系,课本90页课堂活动及练习二十二第1题(1)~(4),2、3题。课型:复习课复习目标:1.让学生进一步理解掌握直线、射线、线段、平行线、垂线的概念及特征,进一步理解并掌握角的概念和分类,能区分直角、锐角、钝角、平角和周角;2.能按要求画线段、平行线、垂线,计算角的度数、量角和画角;3.通过画线、量角和画角的操作过程,培养学生的动手能力。复习重点:线的特征及关系,角的特征及关系。复习难点:能区分线的特征及关系,角的特征及关系。教学准备:直尺、一副三角板、量角器、铅笔、橡皮擦等,多媒体课件。第一版块自主复习导学自主整理1.根据学过的内容,将下面的表格填写完...

西师大版六年级数学下册《5图形与几何导》教学教案word版是由用户上传到202资源网,本次作品主题是Word文档,素材大小为383 KB,素材总共有17页,素材格式为doc。授权方式为VIP用户下载,成为202资源网VIP用户马上下载此素材。PPT文件完整,下载后可编辑,更多教学教案主题素材点击进入。

如需印刷成实物请先认真校稿,避免造成不必要的经济损失。

模板单价:5.00 会员免费
开通会员可免费下载任意模板
  • 页数:17页
  • 大小:383 KB
  • 编号:19051
  • 类型:VIP模板
  • 格式:doc
  • 提示:数字产品不支持退货