人教版六年级数学下册期末考试试卷+含参考答案

人教版六年级数学下册期末考试试卷+含参考答案1 人教版六年级数学下册期末考试试卷+含参考答案2 人教版六年级数学下册期末考试试卷+含参考答案3 人教版六年级数学下册期末考试试卷+含参考答案4 人教版六年级数学下册期末考试试卷+含参考答案5 人教版六年级数学下册期末考试试卷+含参考答案6
已阅读完毕,您还可以下载文档进行保存

文档共有6页,预览结束!

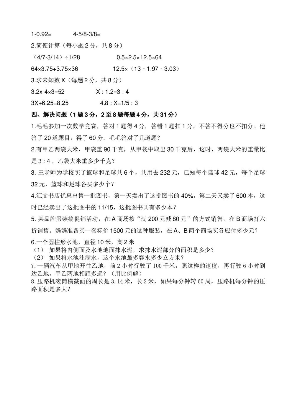
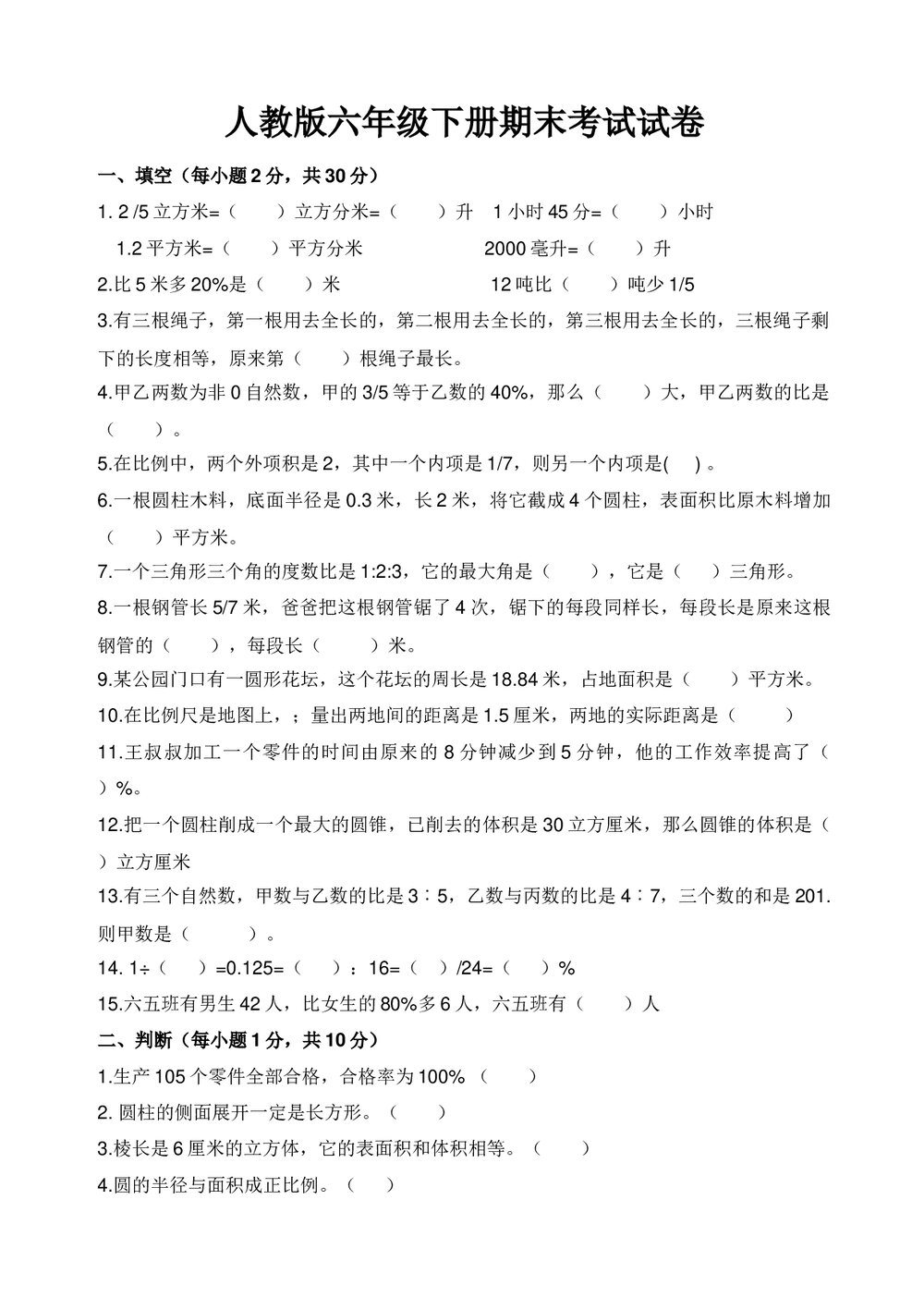
人教版六年级下册期末考试试卷一、填空(每小题2分,共30分)1.2/5立方米=()立方分米=()升1小时45分=()小时1.2平方米=()平方分米2000毫升=()升2.比5米多20%是()米12吨比()吨少1/53.有三根绳子,第一根用去全长的,第二根用去全长的,第三根用去全长的,三根绳子剩下的长度相等,原来第()根绳子最长。4.甲乙两数为非0自然数,甲的3/5等于乙数的40%,那么()大,甲乙两数的比是()。5.在比例中,两个外项积是2,其中一个内项是1/7,则另一个内项是()。6.一根圆柱木料,底面半径是0.3米,长2米,将它截成4个圆柱,表面积比原木料增加()平方米。7.一个三角形三个角的度数比是1:2:3,它的最大角是(),它是()三角形。8.一根钢管长5/7米,爸爸把这根钢管锯了4次,锯下的每段同样长,每段长是原来...

人教版六年级数学下册期末考试试卷+含参考答案是由用户上传到202资源网,本次作品主题是Word文档,素材大小为22.54 KB,素材总共有6页,素材格式为docx。授权方式为VIP用户下载,成为202资源网VIP用户马上下载此素材。PPT文件完整,下载后可编辑,更多试题试卷主题素材点击进入。

如需印刷成实物请先认真校稿,避免造成不必要的经济损失。

模板单价:5.00 会员免费
开通会员可免费下载任意模板
  • 页数:6页
  • 大小:22.54 KB
  • 编号:18860
  • 类型:VIP模板
  • 格式:docx
  • 提示:数字产品不支持退货