西师大版六年级数学下册图形与几何专项测试卷+(含参考答案)

西师大版六年级数学下册图形与几何专项测试卷+(含参考答案)1 西师大版六年级数学下册图形与几何专项测试卷+(含参考答案)2 西师大版六年级数学下册图形与几何专项测试卷+(含参考答案)3 西师大版六年级数学下册图形与几何专项测试卷+(含参考答案)4 西师大版六年级数学下册图形与几何专项测试卷+(含参考答案)5 西师大版六年级数学下册图形与几何专项测试卷+(含参考答案)6 西师大版六年级数学下册图形与几何专项测试卷+(含参考答案)7
已阅读完毕,您还可以下载文档进行保存

文档共有7页,预览结束!

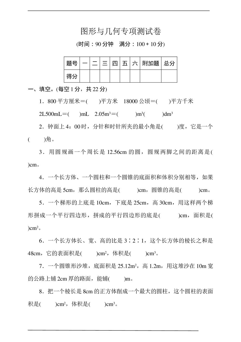
图形与几何专项测试卷(时间:90分钟 满分:100+10分)题号一二三四五六附加题总分得分一、填空。(每空1分,共22分)1.800平方厘米=(  )平方米 18000公顷=(  )平方千米2L500mL=( )mL2.05m3=(   )m3(   )dm32.钟面上4:00时,分针和时针所夹的最小角是(  )度,它是一个(  )角。3.用圆规画一个周长是12.56cm的圆,圆规两脚之间的距离是()cm。4.一个长方体、一个圆柱和一个圆锥的底面积和体积分别相等,如果长方体的高是5cm,那么圆柱的高是(   )cm,圆锥的高是(   )cm。5.一个梯形的上底是10cm,下底是25cm,高30cm,用这样两个梯形拼成一个平行四边形,拼成的平行四边形的底是(   )cm,面积是()cm2。6.一个长方体长、宽、高的比是3∶2∶1,这个长方体的棱长之和是48cm,它的表面...

西师大版六年级数学下册图形与几何专项测试卷+(含参考答案)是由用户上传到202资源网,本次作品主题是Word文档,素材大小为159 KB,素材总共有7页,素材格式为doc。授权方式为VIP用户下载,成为202资源网VIP用户马上下载此素材。PPT文件完整,下载后可编辑,更多试题试卷主题素材点击进入。

如需印刷成实物请先认真校稿,避免造成不必要的经济损失。

模板单价:5.00 会员免费
开通会员可免费下载任意模板
  • 页数:7页
  • 大小:159 KB
  • 编号:18854
  • 类型:VIP模板
  • 格式:doc
  • 提示:数字产品不支持退货