脑神经炎的中医治疗PPT课件

脑神经炎的中医治疗PPT课件1 脑神经炎的中医治疗PPT课件2 脑神经炎的中医治疗PPT课件3 脑神经炎的中医治疗PPT课件4 脑神经炎的中医治疗PPT课件5 脑神经炎的中医治疗PPT课件6 脑神经炎的中医治疗PPT课件7 脑神经炎的中医治疗PPT课件8 脑神经炎的中医治疗PPT课件9 脑神经炎的中医治疗PPT课件10
还有 6 页未读 ,您可以 继续阅读 或 下载文档

文档共有16页,由于篇幅有限,只展示前10页。

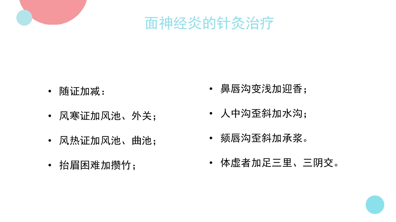
CHINESE M E D I C I N E The average person is always waiting for an opportunity to come The average person is always waiting for an The average person is always waiting for an opportunity to come The 主讲:xxx 时间:202X.X CONTENTS 面神经的生理特点 面神经炎的发病特点 面神经炎的诊断要点 面神经炎的辨证用药 面神经炎的针灸治疗 面神经炎的辨证调护 面神经的生理特点 急性期 静止期 恢复期 面神经炎的发病特点 发病7天内 发病后7-15天 发病后15天以后 面神经炎的发病特点 发病急速 多为单侧 青壮年多见 冬春或秋冬较多 面神经炎的诊断要点 病前受凉吹风史,少数患者病前有耳后耳内疼痛或面部不适等前驱症状。 急性或亚急性起病...

脑神经炎的中医治疗PPT课件是由用户上传到202资源网,本次作品主题是PPT课件,素材大小为16.68 MB,素材总共有16页,素材格式为pptx。授权方式为VIP用户下载,成为202资源网VIP用户马上下载此素材。PPT文件完整,下载后可编辑,更多主题素材点击进入。

如需印刷成实物请先认真校稿,避免造成不必要的经济损失。

模板单价:18.00 会员免费
开通会员可免费下载任意模板
  • 页数:16页
  • 大小:16.68 MB
  • 编号:26830
  • 类型:VIP模板
  • 格式:pptx
  • 提示:数字产品不支持退货