机器人背景《孩子如何合理使用DEEPSEEK》PPT课件

机器人背景《孩子如何合理使用DEEPSEEK》PPT课件1 机器人背景《孩子如何合理使用DEEPSEEK》PPT课件2 机器人背景《孩子如何合理使用DEEPSEEK》PPT课件3 机器人背景《孩子如何合理使用DEEPSEEK》PPT课件4 机器人背景《孩子如何合理使用DEEPSEEK》PPT课件5 机器人背景《孩子如何合理使用DEEPSEEK》PPT课件6 机器人背景《孩子如何合理使用DEEPSEEK》PPT课件7 机器人背景《孩子如何合理使用DEEPSEEK》PPT课件8 机器人背景《孩子如何合理使用DEEPSEEK》PPT课件9 机器人背景《孩子如何合理使用DEEPSEEK》PPT课件10
还有 26 页未读 ,您可以 继续阅读 或 下载文档

文档共有36页,由于篇幅有限,只展示前10页。

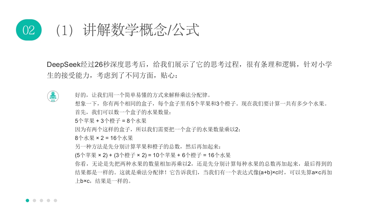
LOGO 孩子如何合理使用 DeepSeek 不少中小学生开始用DeepSeek等人工智能应用赶作业,一时间“DeepSeek成 赶作业‘神器’”等话题登上各平台热榜引发热议 正确使用AI 点亮学习之旅 GET STARTED Home Blog Team Info Tt 不少中小学生开始用DeepSeek等人工智 能应用赶作业,一时间“DeepSeek成赶 作业‘神器’”等话题登上各平台热榜 引发热议 LOGO Home Blog Team Info 目录/CONTENT 01 AI仅辅助,不可让渡创造力 AI only assists and cannot transfer creativity 02 用DeepSeek怎么学 How to learn with DeepSeek 03 特别提醒:DeepSeek也有bug Special Reminder: DeepSeek also has bugs LOGO PART 01 AI仅辅助 不可让渡创造力 不少中小学生开始用DeepSeek等人工智能应...

机器人背景《孩子如何合理使用DEEPSEEK》PPT课件是由用户上传到202资源网,本次作品主题是PPT课件,素材大小为11.93 MB,素材总共有36页,素材格式为pptx。授权方式为VIP用户下载,成为202资源网VIP用户马上下载此素材。PPT文件完整,下载后可编辑,更多信息技术主题素材点击进入。

如需印刷成实物请先认真校稿,避免造成不必要的经济损失。

模板单价:18.00 会员免费
开通会员可免费下载任意模板
  • 页数:36页
  • 大小:11.93 MB
  • 编号:26559
  • 类型:VIP模板
  • 格式:pptx
  • 提示:数字产品不支持退货