《庖丁解牛》统编版高中语文必修二PPT课件

《庖丁解牛》统编版高中语文必修二PPT课件1 《庖丁解牛》统编版高中语文必修二PPT课件2 《庖丁解牛》统编版高中语文必修二PPT课件3 《庖丁解牛》统编版高中语文必修二PPT课件4 《庖丁解牛》统编版高中语文必修二PPT课件5 《庖丁解牛》统编版高中语文必修二PPT课件6 《庖丁解牛》统编版高中语文必修二PPT课件7 《庖丁解牛》统编版高中语文必修二PPT课件8 《庖丁解牛》统编版高中语文必修二PPT课件9 《庖丁解牛》统编版高中语文必修二PPT课件10
试读已结束,还剩8页未读,您可下载完整版后进行离线阅读

文档共有18页,由于篇幅有限,只展示前10页。

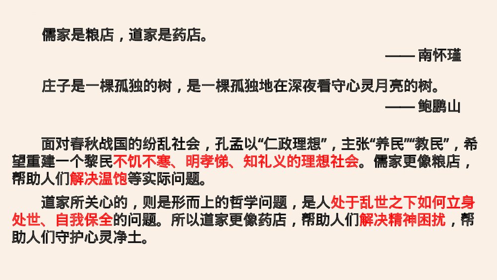
庖丁解牛《庄子·养生主》儒家是粮店,道家是药店。——南怀瑾庄子是一棵孤独的树,是一棵孤独地在深夜看守心灵月亮的树。——鲍鹏山面对春秋战国的纷乱社会,孔孟以“仁政理想”,主张“养民”“教民”,希望重建一个黎民不饥不寒、明孝悌、知礼义的理想社会。儒家更像粮店,帮助人们解决温饱等实际问题。道家所关心的,则是形而上的哲学问题,是人处于乱世之下如何立身处世、自我保全的问题。所以道家更像药店,帮助人们解决精神困扰,帮助人们守护心灵净土。庄子,姓庄,名周,字子休(亦说子沐),战国时期宋国人。他是著名的思想家、哲学家和文学家,是继老子之后,战国时期道家学派的代表人物,与老子并称“老庄”。他对儒家积极参与政事给予了尖锐的批评,主张“出世”。他性情旷达,追求绝对自由的精神境...

《庖丁解牛》统编版高中语文必修二PPT课件是由用户上传到202资源网,本次作品主题是PPT课件,素材大小为459.98 KB,素材总共有18页,素材格式为pptx。授权方式为VIP用户下载,成为202资源网VIP用户马上下载此素材。PPT文件完整,下载后可编辑,更多语文课件主题素材点击进入。

如需印刷成实物请先认真校稿,避免造成不必要的经济损失。

模板单价:9.99 会员免费
开通会员可免费下载任意模板
  • 页数:18页
  • 大小:459.98 KB
  • 编号:23216
  • 类型:VIP模板
  • 格式:pptx
  • 提示:数字产品不支持退货