类风湿关节炎(含各种评分标准)PPT课件下载

类风湿关节炎(含各种评分标准)PPT课件下载1 类风湿关节炎(含各种评分标准)PPT课件下载2 类风湿关节炎(含各种评分标准)PPT课件下载3 类风湿关节炎(含各种评分标准)PPT课件下载4 类风湿关节炎(含各种评分标准)PPT课件下载5 类风湿关节炎(含各种评分标准)PPT课件下载6 类风湿关节炎(含各种评分标准)PPT课件下载7 类风湿关节炎(含各种评分标准)PPT课件下载8 类风湿关节炎(含各种评分标准)PPT课件下载9 类风湿关节炎(含各种评分标准)PPT课件下载10
试读已结束,还剩25页未读,您可下载完整版后进行离线阅读

文档共有35页,由于篇幅有限,只展示前10页。

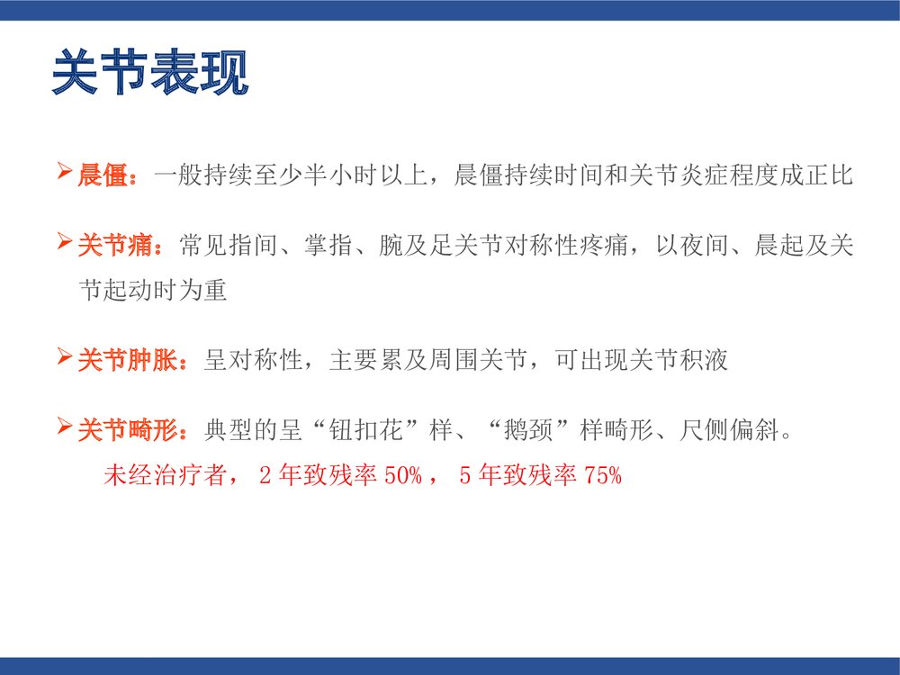
类风湿关节炎(rheumatoidarthritis,RA)(含各种评分标准)内容简介概述临床表现治疗经典研究评估工具诊断分类概述类风湿关节炎(rheumatoidarthritis,RA)是一种常见的以累及周围关节为主的多系统性炎症性自身免疫病,病因未明。特点:对称性、侵袭性、进行性、慢性、致残性疾病。类风湿关节炎诊断及治疗指南,中华风湿病学杂志.2010,4(14):256-270.类风湿关节炎诊断及缓解标准及其进展,中华内科杂志.2010,49(4):354-356.发病率:白种人:1%(0.5-1.1%北欧及北美地区,0.3-0.7%欧洲南部国家)我国:0.32-0.36%(我国大陆地区0.2%-0.4)年龄性别:RA可发生于任何年龄,35-50岁高发,男女比例:1:3(约)病理特点:慢性滑膜炎,炎症细胞浸润,滑膜翳形成,侵蚀软骨及骨组织,导致关节结构破坏、功能丧失。类风湿关...

类风湿关节炎(含各种评分标准)PPT课件下载是由用户上传到202资源网,本次作品主题是PPT课件,素材大小为3.89 MB,素材总共有35页,素材格式为pptx。授权方式为VIP用户下载,成为202资源网VIP用户马上下载此素材。PPT文件完整,下载后可编辑,更多医疗疾病课件主题素材点击进入。

如需印刷成实物请先认真校稿,避免造成不必要的经济损失。

模板单价:18.00 会员免费
开通会员可免费下载任意模板
  • 页数:35页
  • 大小:3.89 MB
  • 编号:20468
  • 类型:VIP模板
  • 格式:pptx
  • 提示:数字产品不支持退货